压铸模具设计培训
课时:4个月
班型:白天班
班额:
优惠价:
电话询价
课程详情
适合对象:
有加工基础,对模具设计有兴趣者
就业方向:
模具设计工程师
培训目标:
学完能独立完成中等难度模具结构设计
学完能达到工厂2年工作经验

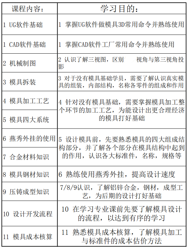
第1章:模具设计基础

一 草图模块学习目标:
熟练使用画2D草图常用命令与方法,为后期画产品与3D分模打好基础。


二 建模模块学习目标:
学会看三视图,熟练使用画产品常用命令与方法,为后期3D分模打好基础。




















六 :全3D导出2D在CAD2008内用燕秀出散件加工图,模坯加工图,线割图,钢料清单,标准件清单

第六章:模具报价
模具设计不光会设计,还要能对模具进行成本核算,做报价单,用PPT做DFM报告,会用办公软件做一些简单的表格
上课地点